Home
About Us
Design Lab
Get In Touch
Home
About Us
Design Lab
Get In Touch
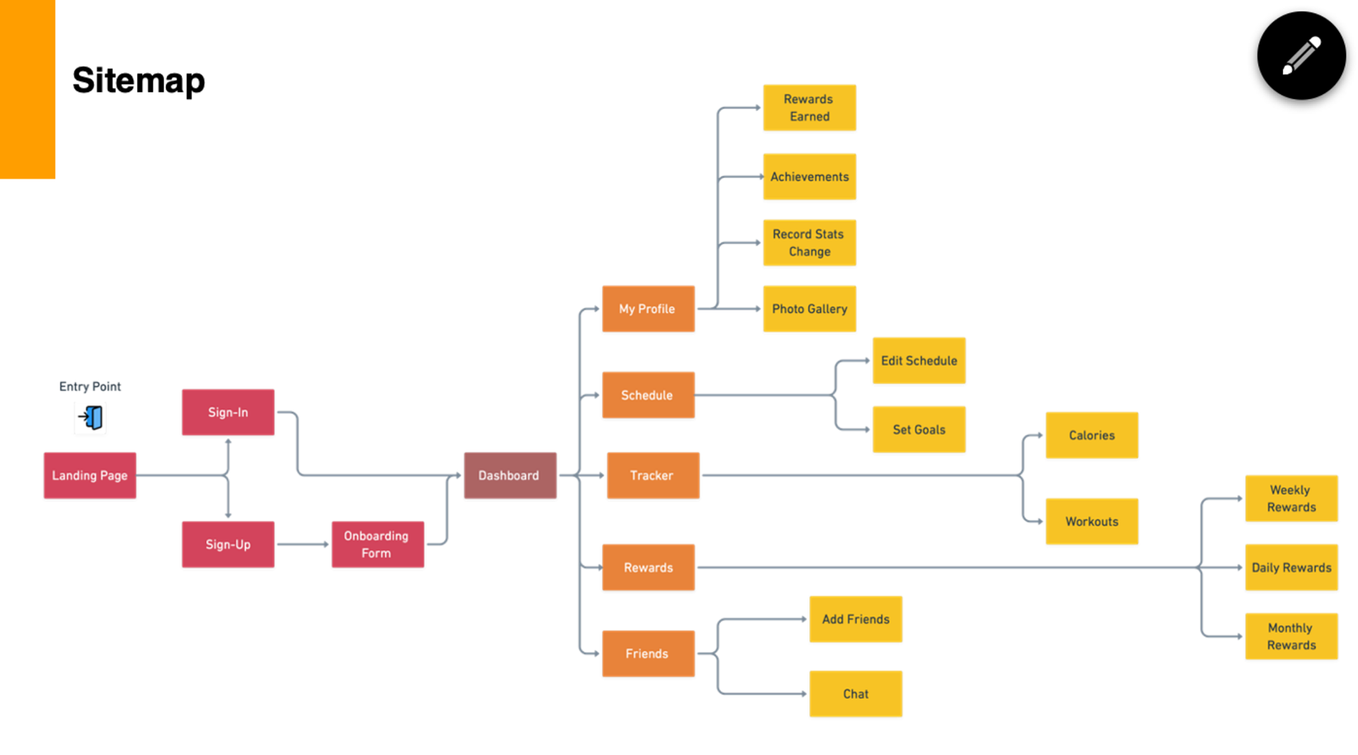
GetFit (UI Project)
Fitness app designed for people who want to balance work and health
You may also like
Windelligence (UX/UI Project)
2021
Log in & Sign up Screens for a Startup
2023
Compliance Document Management for Autism Care Centres
2026
Redesigning Trust in AI - Rare Disease Diagnostics
2026
RealCrypto - Real Estate Investment Platform (Concept)
2023
↑
Back to Top